学习单片机,必会的50个电路

2023-08-24 13:11:44
图片

单片机
图片
电源
图片
声音模块
图片
收音机
图片
485


图片
蓝牙
图片
光耦
图片
can
图片
图片
光敏电阻


图片

单片机
图片
矩阵
图片
单片机电路
图片
时钟
图片
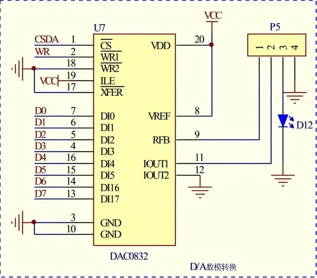
ADC


图片

接口电路
图片
红外发射
图片
显示模块
图片
红外接收


图片

蜂鸣器驱动
图片
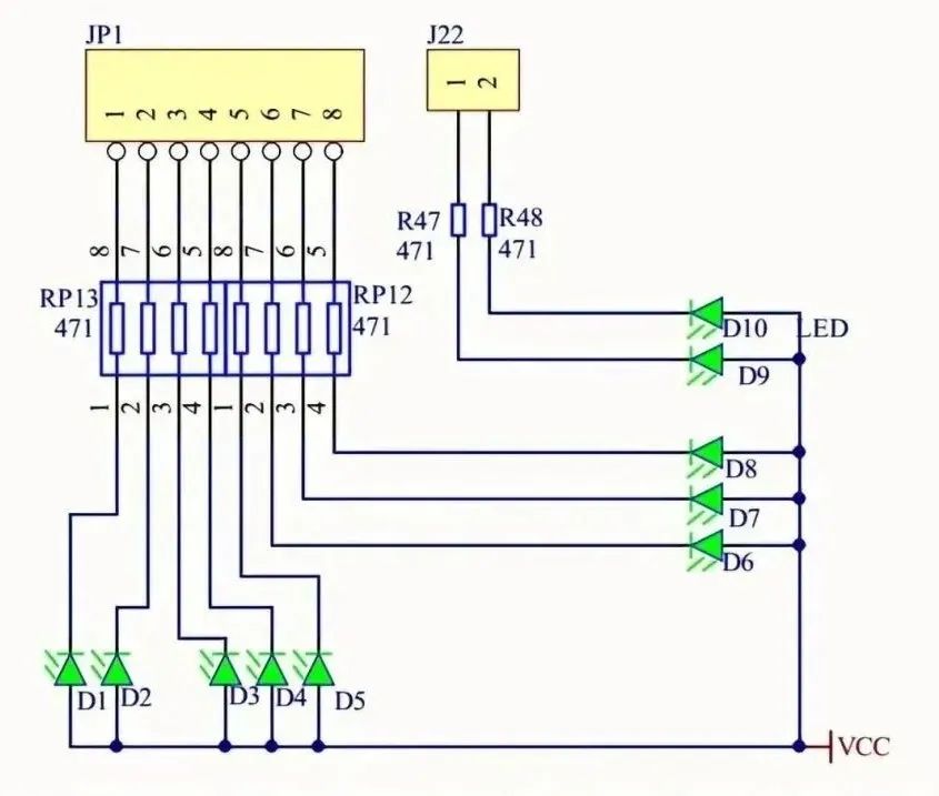
流水灯
图片
usb供电
图片
烧录电路
图片
数码管


图片


EEPROM
图片

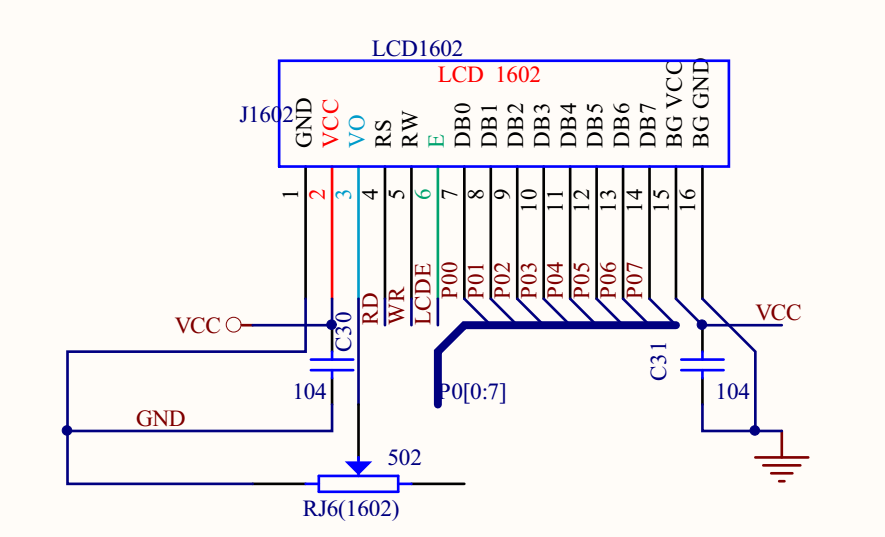
LCD1602电路
图片

数码管
图片

max485
图片

红外开关

图片


译码器

图片

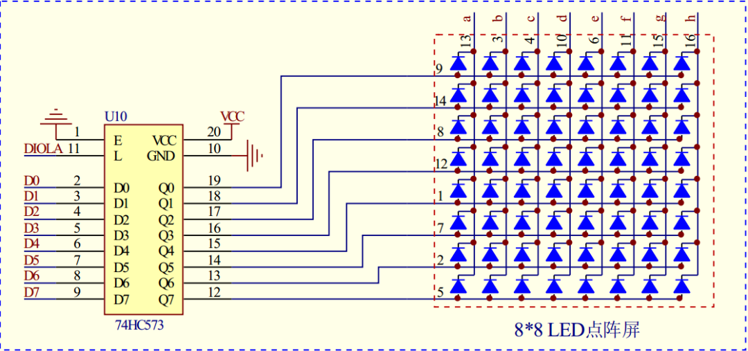
移位寄存器


图片


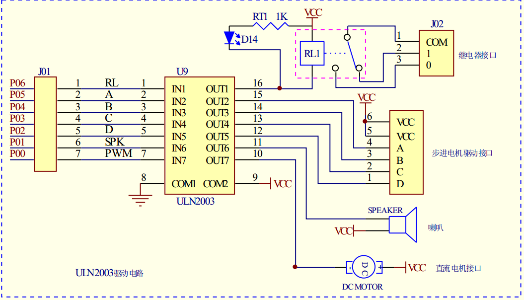
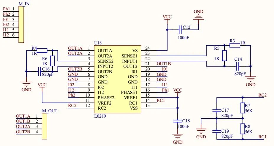
步进电机控制

图片


复位电路

图片


下载电路

图片


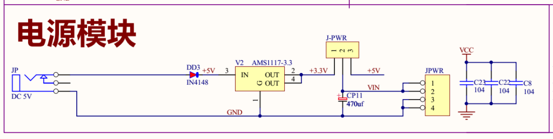
电源模块

图片


温度模块

图片


红外

图片


热敏电阻

图片


交通灯

图片


时钟

图片


555

图片


彩屏

图片


矩阵

图片


按键

图片


单片机


电话咨询
产品服务
解决方案
QQ客服